为方便广大教师备课及家长辅导孩子学习,我们紧紧围绕西师大版数学教材,从编写理念、指导原则、教材内容的选排等方面,精心整理了21年春西师大版数学1-6年级下册教学资料。现将免费与大家共享。
领取电子版请拉至文末
领取电子版请拉至文末

点击图片,查看大图
▼▼▼▼


1西师大版数学六年级下册第1课教学课件
点击图片,查看大图
▼▼▼▼



2西师大版数学六年级下册第1课教案
点击图片,查看大图
▼▼▼▼
|
|
|
|
|
|
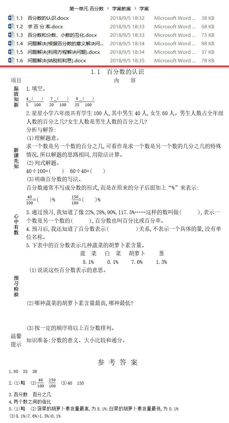
3西师大版数学六年级下册第1课学案
点击图片,查看大图
▼▼▼▼

4西师大版数学六年级下册第一课教学反思

1.1.1 百分数的意义和读写
教学反思
5西师大版数学六年级下册第一课课时练习
点击图片,查看大图
▼▼▼▼


6西师大版数学六年级下册说课稿
1.1.1 百分数的意义和读写说课稿
一、教材分析
《百分数的意义和读写》是九年义务教育小学六年级数学下册(西南师范大学出版社出版)第一单元的第一课时内容。“百分数的意义和读写”, 是在学生已有的生活经验的基础上进行教学的,它是以后学习百分数应用题的基础。百分数意义是分数意义的延伸,学习百分数的意义有助于学生更好地理解生活中利率、利润、折扣等实际问题。
百分数实际上就是表示一个数是另一个数的百分之几的数。因此,它同分数有密切的联系。百分数是人们在日常生活、生活实际中广泛应用,因此在数学中要密切联系实际理解百分数意义,并能正确运用它解决实际问题,感受到数学和社会的联系。
二、教学目标
根据上述教材分析,考虑到学生已有的认知结构和心理特征,制定如下教学目标:
1.知识与技能:使学生理解百分数的意义,掌握百分数的读、写法,应用百分数解决简
单的实际问题。
2.过程与方法:通过观察思考、比较分析、综合概括,经历百分数意义的探索过程,让学生主动参与,学会交流讨论。
在学生探究数学的过程中培养学生的抽象概括能力和比较分析能力。
3.情感、态度、价值观:结合相关信息,让学生体会百分数与生活的密切联系。
三、教学重点、难点:
学好百分数是进一步学习百分数应用题的重要前提,所以理解掌握百分数的意义是本节课的重点,其中百分数的区别和联系难以理解、较易混淆。因此讲清百分数与分数的区别和联系是本节的难点。
四、教法 、学法
说教法:
《数学课程标准》倡导自主探索、合作交流、实践创新的数学学习方式,强调从学生的生活经验和已有的知识背景出发,为学生提供充分的从事数学活动和交流的机会,促使他们在自主探索的过程中真正理解和掌握基本的数学知识技能、数学思想和方法,同时获得广泛的数学活动经验。
本节课为学生提供了现实而又有趣的数学学习内容和学习形式,在教学中主要采取以下教学方法:
1.创设生活情境,导入新课。为学生发现数学问题,探索数学问题提供丰富、生动、有趣的资源。新课开始,联系学生生活的具体实例引出百分数,找出生活中的百分数,让学生感受到数学与日常生活的密切联系,感受到生活中处处有数学。
2.自主探究,合作交流,能够营造宽松的学习环境,使每位学生的自主性得到发挥,在课堂上让学生合作讨论,可以形成教师与学生、学生与学生多渠道的广泛信息交流,同时可调动学生的积极性,这节课主要让学生自主探索,发现规律,进而概括出百分数的意义,然后这样教学循序渐进,不仅使学生获得知识与技能,同时关注学生的数学思考,解决问题,情感态度和价值观。
说学法:
我们常说:“现代的文盲不是不识字的人,而是没有掌握学习方法的人”,因而在教学中重点放在对学生的学法指导上,有意识地教给学生独立探索知识的方法。
1.通过学生自主探索、独立学习、合作交流,逐步理解百分数意义,培养学生初步概括能力和自学能力。
以认识→实践→再认识→再实践为主线,采用多种方法相结合。教学百分数的意义时,主要采用了讨论法和操作法,学生借助电脑,通过看、思、说、试,使多种感官参与活动,发现特征后,能用语言表达出来,培养学生动口、动手、动脑的能力:能自学的尽量让学生自学,教学百分数的写法时,采用了自己读与自己写相结合,教学百分数与分数的区别和联系时时,主要采用了讨论法,使个人实践与小组合作学习,互相讨论相结合,学生取长补短,团结协作,有利于发展他们的创造性思维和数学语言的表达能力。
2.利用所学的知识去探索解决实际问题,培养学生运用知识的能力,分析解决问题和初步的创新能力。
五、教学过程
(一)创设情境,导入新课
我国数学家华罗庚先生曾经说过:“人们对数学产生枯燥无味,神秘难懂的印象,原因之一便是脱离实际。” 因此,我在课前实现让大家收集有关生活中的百分数的资料,再让学生试着找身边的百分数,以此导入新课,激发学生学习兴趣,使学生感受到数学知识就在我们身边,生活处处有数学,然后让学生提出学习目标:你想学会什么?
(二)自主探究、解决问题
1.理解百分数的具体含义。
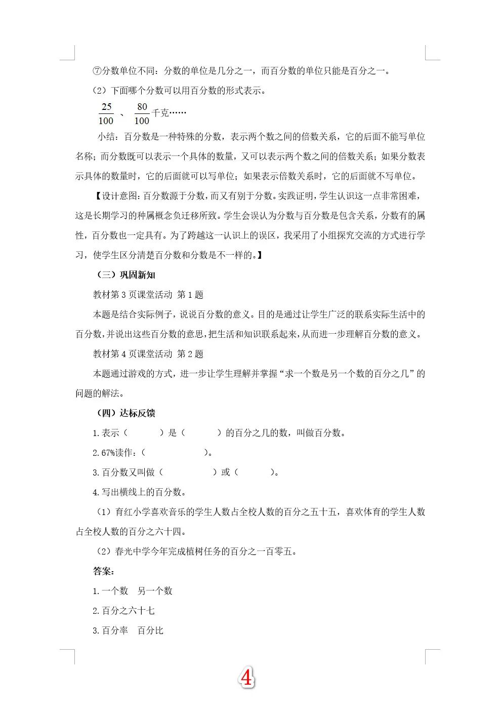
(1)出示教材第2页情境图——女装面料成分表,根据百分数信息分析女装面料的成分。
面料:羊毛占36%,涤纶占25.6%,腈纶占21%,粘纤占17.4%。
里料:涤纶占100%。
教师:羊毛占36%是什么意思?
(2)分析:羊毛占36%表示的意义。
分母100表示什么?36呢?
36%是什么数与什么数比较的结果?
羊毛占36%的表示的意义是把这条裙子的面料成分看做100等份,羊毛占其中的36份,也就是羊毛含量是面料的36%。
(3)涤纶占25.6%,腈纶占21%,粘纤占17.4%的意义又该怎样理解?
学生仿照上面的说法,小组间相互交流。
2.读写百分数。
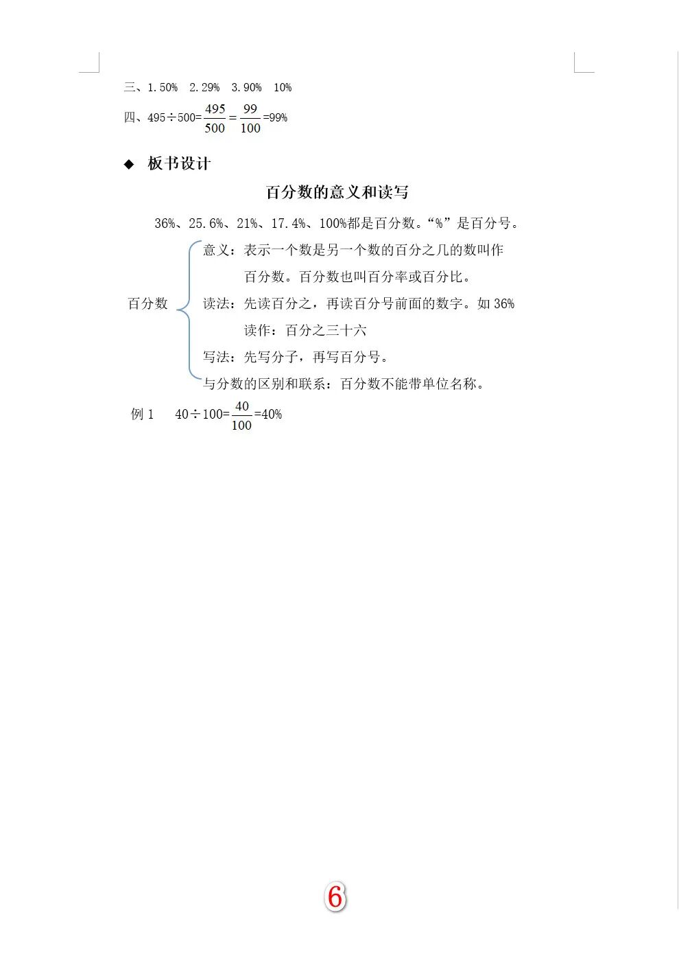
教师指出36%、25.6%、21%、17.4%、100%……都是百分数,“%”是百分号。
问:观察这些百分数的分子,你发现什么?你们会写百分数吗?看这些百分数哪些写得规范,你认为写百分数时要注意些什么?
(教师范读范写百分数,学生跟读跟写。)
出示几个百分数,学生照写,然后小组内读出这些百分数,互相交流读法和写法,熟悉百分数的读写。
3.学习例1并抽象概括出百分数的意义。
出示教材第2页例1,星星小学六年级共有学生100人,其中男生40人,女生60人,男生人数占全年级人数的百分之几?
小组合作,探究问题的解法。
4.探究百分数与分数有什么区别和联系
学生比较百分数与分数意义的不同后,进行针对性练习。最后师生共同总结收获,教师以“我对你们的表现是 100%的满意”来“收笔”,并等待学生对自己的评价。不管是褒是贬,都弥足珍贵。末了,来一句“成功=1%的灵感+99%的汗水,希望同学们能用辛勤的汗水去浇灌成功的花朵”。这一点睛之笔,不仅与百分数相扣,还寄托着教师的殷殷教诲和无限希望。
(三)巩固应用
完成教材第3页课堂活动 第1题
本题是结合实际例子,说说百分数的意义。目的是通过让学生广泛的联系实际生活中的百分数,并说出这些百分数的意思,把生活和知识联系起来,从而进一步理解百分数的意义。
教材第4页课堂活动 第2题
本题通过游戏的方式,进一步让学生理解并掌握“求一个数是另一个数的百分之几”的问题的解法。
(四)归纳总结
今天这节课你有什么收获?还有问题吗?
【设计意图:通过反思的学生头脑上再一次建立百分数意义概念,并得出百分数概念的应用,从而点明本节课学习内容和目标,激发学生的强烈的求知欲和学习兴趣。】
(五)说板书

本课的板书清晰明了,而又重点突出。整个板书紧紧抓住百分数意义以及百分数和百分数区别的密切关系进行设计,让学生一看板书就能知道学习百分数的重要性。
点击图片,查看大图
▼▼▼▼


建议各位老师、家长立即免费领取!
01
关注公众号
搜索微信公众号:语文课堂在线
或者扫描下面的二维码

(长按图片3秒钟可识别二维码)
02
转发文章
转发这篇文章到您的朋友圈和一个教师群或班级群里。
03
上传截图
10分钟后把【朋友圈和教师群转发截图】上传到到公众号后台。
04
回复关键字
在公众号聊天对话框回复关键字 2101242
符合要求系统会自动审核,每天还有人工审核,对不按要求操作者会
拉入黑名单!